
Figura 1. Spice (Programa de Simulação com ênfase de circuito integrado)
Spice (programa de simulação com ênfase de circuito integrado) é um programa de computador usado para imitar como os circuitos eletrônicos se comportam.Você pode usá -lo para verificar como os circuitos funcionarão antes de construí -los.Com o Spice, você pode ver como diferentes peças como resistores, capacitores e transistores se apresentam juntos em um circuito, tornando o design mais fácil e rápido.

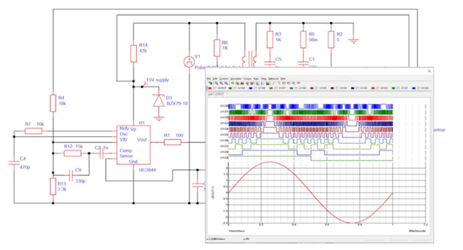
Figura 2. Simulação de especiarias mostrando formas de onda de circuito e saída de saída
A simulação de especiarias funciona criando um modelo de computador de um circuito.Em vez de construir o circuito com peças reais, você pode usar o programa para descrever cada componente como resistores, capacitores e transistores e como eles estão conectados.O software age como eletricidade está passando pelo circuito e mostra o que aconteceria.
Com tempero, você pode ver resultados como tensão, corrente e poder em diferentes pontos do circuito.Você também pode alterar as peças, como tentar um capacitor maior ou um resistor menor e ver instantaneamente como o circuito reage.Você também pode testar como o circuito se comporta com diferentes sinais de entrada, como potência constante ou alterações de formas de onda.
Isso facilita encontrar erros, corrigir problemas e melhorar os projetos antes de gastar tempo e dinheiro construindo a coisa real.O Spice oferece uma maneira segura e simples de testar idéias em um computador antes de criar hardware real.
Spice foi criado pela primeira vez no Universidade da Califórnia, Assim, Berkeley No início dos anos 70.Ele saiu de um programa anterior chamado Cancer, desenvolvido no final da década de 1960, e foi oficialmente lançado como Spice versão 1 Em 1972. O programa foi disponibilizado ao público gratuitamente, graças ao professor Donald Pederson, que acreditava que o progresso na tecnologia deveria ser compartilhado abertamente.
A primeira versão do Spice foi escrita em Fortran, um idioma usado para computação científica naquele momento, e foi projetada para ser executada em computadores de mainframe.Em 1975, Spice2 foi lançado, oferecendo mais precisão e recursos.Uma das revisões mais populares foi Spice2G.6, que se tornou útil para análise e ensino do circuito.Um grande marco ocorreu em 1985 com o lançamento de Spice3, reescrito na linguagem de programação C.Essa mudança tornou o tempero mais rápido, mais flexível e mais fácil de se adaptar a novos sistemas de computação.O Spice3 também adicionou suporte para novos modelos de dispositivos, como o MESFETS, e permitiu que você use rótulos de texto em vez de apenas números para nós de circuito.
Desde então, Spice continuou a evoluir.Diferentes empresas e fabricantes construíram suas próprias versões, como Pspice, Hspice e LtsPice, cada um adicionando recursos especializados, interfaces aprimoradas e bibliotecas maiores de componentes eletrônicos.Hoje, o Spice continua sendo uma das principais ferramentas da eletrônica.Desde seus primeiros dias em computadores de mainframe até suas versões modernas em desktops e laptops, tornou -se uma ferramenta padrão para projetar, testar e refinar circuitos antes de construí -los.

Figura 3. Vista 3D de uma placa de circuito impresso (PCB) Design
Spice em simulação DC - Spice verifica como um circuito se comporta com sinais constantes e imutáveis.O tempero mostra as tensões e correntes em cada parte do circuito quando alimentado por uma fonte constante.
Especiarias na resposta CA - Estudos de especiarias como os circuitos respondem a sinais que mudam com a frequência.Isso é útil para projetar amplificadores, filtros e outros sistemas em que o desempenho depende da frequência.
Especiaria em comportamento transitório - O tempero mostra como um circuito reage com o tempo quando as entradas mudam repentinamente ou continuamente, como ligar e desligar um dispositivo.Ajuda você a visualizar claramente o tempo e as formas de onda.
Tempero na previsão de ruído - Spice prevê sinais ou distúrbios indesejados, chamados ruído, em um circuito.Isso permite que você projete sistemas mais estáveis e confiáveis, especialmente em eletrônicos sensíveis.
Tempero na modelagem de dispositivos - O Spice pode criar modelos de peças simples, como resistores e capacitores, além de dispositivos complexos como diodos e transistores.Esses modelos agem como os componentes reais para uma simulação precisa.
Espice na otimização do design - O Spice permite testar os circuitos virtualmente, alterar os valores dos componentes e executar simulações novamente.Isso facilita a melhoria dos projetos e reduz a necessidade de protótipos físicos.
Tempero na educação - O tempero é usado em escolas e universidades.Com programas como o Pspice®, você pode aprender como os circuitos funcionam sem configurações de laboratório caras, tornando -o uma valiosa ferramenta de ensino.

Figura 4. Tempero além da eletrônica: térmica, eletromecânica e multifísica
O tempero não se limita à simulação de circuitos eletrônicos;O tempero também pode ser usado para modelar sistemas não elétricos, como processos térmicos e eletromecânicos.Isso funciona fazendo analogias entre componentes elétricos e sistemas físicos.Por exemplo, a capacidade de calor em um sistema térmico pode ser comparada à capacitância elétrica, permitindo que o tempero simule como os fluxos de calor e o desempenho dos sistemas de refrigeração.Isso é especialmente útil na eletrônica moderna, onde o gerenciamento de calor é básico para operação confiável.
O tempero também pode ser aplicado a sistemas eletromecânicos, como motores e unidades.Ao converter peças mecânicas em modelos elétricos equivalentes, você pode estudar o desempenho elétrico e mecânico juntos em uma simulação.Isso ajuda a refinar os projetos e garantir a interação suave entre diferentes partes do sistema.
Além desses usos, o tempero também foi estendido a áreas como eletromagnética e microfluídica.Na eletromagnética, o Spice modela a interação de campos elétricos e magnéticos para melhorar a eficiência do dispositivo.Na microfluídica, o Spice usa analogias elétricas para prever o fluxo de fluido em canais muito pequenos, ajudando a otimizar os dispositivos Lab-on-a-Chip e sistemas similares.
Essas diversas aplicações mostram a flexibilidade e valor do Spice em vários campos de manuseio.Desde o gerenciamento do calor até a melhoria dos motores, os campos de modelagem ou a previsão do fluxo de fluidos, o Spice fornece uma plataforma unificada para testes e refinar os projetos antes de construí -los.
Spice torna o design do circuito mais fácil e rápido.Você pode testar suas idéias em um computador antes de criar um hardware.Isso economiza tempo, reduz o custo e evita erros no início do processo.Ele também fornece detalhes precisos como tensão, corrente e energia, ajudando você a entender como um circuito funcionará no real.O Spice suporta muitos componentes diferentes, de resistores simples a dispositivos complexos, como transistores e sistemas de energia.Os projetos podem ser alterados rapidamente e os resultados são mostrados instantaneamente, o que facilita muito o refino e a melhoria dos circuitos.
Embora o tempero seja ótimo, também tem alguns limites.A precisão de seus resultados depende de quão bons os modelos de componentes são, se os modelos não forem realistas, a simulação pode não corresponder ao desempenho real.Também pode ser difícil para você usar, pois entender a configuração e os resultados exige alguma prática.Para circuitos muito grandes e complexos, o Spice pode funcionar lentamente e exigir um computador forte.Mais importante ainda, o Spice não pode substituir completamente os testes reais, porque alguns efeitos físicos são complexos demais para modelar.Isso significa que você ainda precisa construir e testar seus circuitos para confirmar os resultados.
Programa de especiarias ou simulação com ênfase de circuito integrado é mais do que apenas um programa para testar circuitos, é uma ferramenta principal para aprender, projetar e melhorar sistemas.O tempero economiza tempo, reduz os custos e torna os designs mais precisos.Embora não possa substituir completamente os testes reais, o Spice oferece uma maneira simples de entender e melhorar seu trabalho.Ao usar o Spice juntos, projetos melhores e mais confiáveis podem ser feitos.
SOBRE NóS
Satisfação do cliente sempre.Confiança mútua e interesses comuns.
Johnson Counter Basics: como funciona e as principais considerações
2024-09-11
Explorando IC 7400: Especificações, configuração de pinos e aplicações práticas
2024-09-09
Sim, o tempero pode simular elementos lógicos digitais, como portões, travas e flip-flops.No entanto, é projetado principalmente para circuitos analógicos, portanto, as simulações digitais podem não ser tão eficientes quanto as ferramentas digitais especializadas.
Sim, mas requer algum aprendizado.Você pode encontrar os comandos e a configuração desafiadores no início.Ferramentas gratuitas como o LTSPICE facilitam os tutoriais, os circuitos de exemplo e uma interface gráfica.
O LTSPICE é uma versão gratuita e aprimorada do Spice que vem com uma interface para iniciantes, processamento mais rápido e muitos modelos internos.Ao contrário do tempero básico, é mais fácil para você e amplamente usado na indústria e na educação.
Sim.Alguns plugins adicionam suporte para peças avançadas, como novos semicondutores ou dispositivos fotônicos.Outros melhoram os gráficos, a análise de dados e a interface.Eles são eficientes em setores como automotivo, onde são necessárias simulações térmicas ou de confiabilidade detalhadas.
O Spice é conhecido por precisão e flexibilidade, oferecendo muitos tipos de análise, como verificações de ruído e sensibilidade.Ferramentas como o Multisim podem ser mais fáceis de usar e melhor para testes reais de hardware, enquanto o Spice é mais forte para simulações detalhadas e avançadas.
O email: Info@ariat-tech.comHK TEL: +852 30501966ADICIONAR: Rm 2703 27F Ho King Comm Center 2-16,
Fa Yuen St MongKok Kowloon, Hong Kong.